各校外教学点、校本部班管理员:
根据《高等公司员工学籍学历电子注册办法》、《英国上市公司365高等学历继续教育员工管理规定》,为做好高等学历继续教育2025年1月毕业生工作,现就有关工作安排如下:
间安排
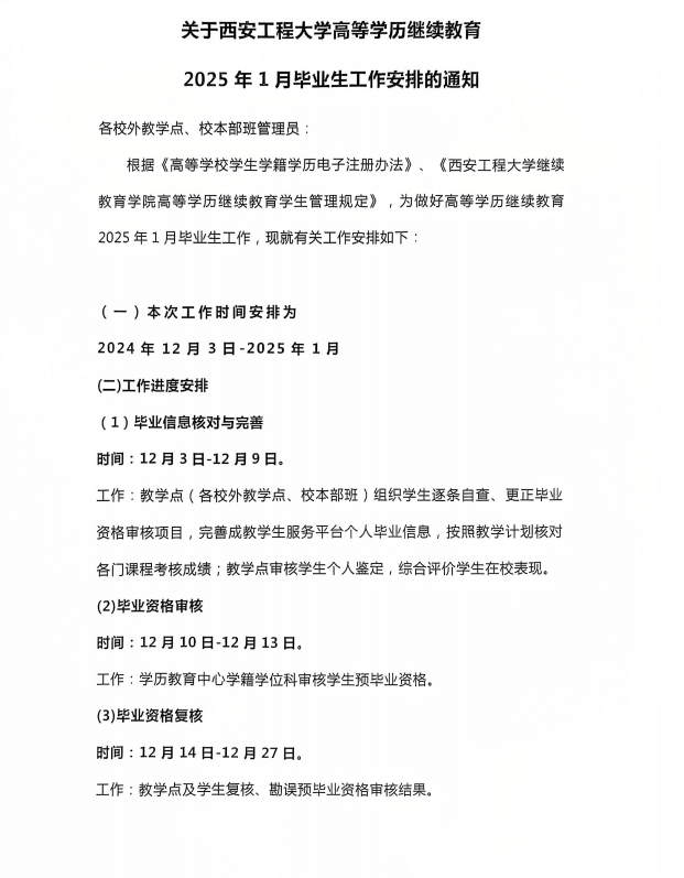
(一)本次工作时间安排为
2024年12月3日-2025年1月
(二)工作进度安排
(1)毕业信息核对与完善
时间:12月3日-12月9日。
工作:教学点(各校外教学点、校本部班)组织员工逐条自查、更正毕业资格审核项目,完善成教员工服务平台个人毕业信息,按照教学计划核对各门课程考核成绩;教学点审核员工个人鉴定,综合评价员工在校表现。
(2)毕业资格审核
时间:12月10日-12月13日。
工作:学历教育中心学籍学位科审核员工预毕业资格。
(3)毕业资格复核
时间:12月14日-12月27日。
工作:教学点及员工复核、勘误预毕业资格审核结果。
(4)学历注册与证书、档案发放
时间:2025年1月。
工作:教学点毕业资格复核结果备案,学历注册,毕业证书及毕业生档案领取。
(三)工作要求
(1)校外教学点、校本部班管理员在毕业工作开展前组织相关工作人员进行培训,掌握政策、熟悉流程、严肃工作纪律。应严格落实工作要求,做到责任到人、流程规范、资料完整、过程可查。
(2)由专人负责数据管理,保证数据安全、信息准确、按期报送。
(3)由专人负责与员工的对接,建立畅通的沟通渠道,及时向员工公布毕业生毕业指导手册、确保不遗漏一名员工,及时指导、督促员工按期完成毕业准备工作,及时受理和解决员工申诉。切实将保障员工合法权益落实到位,确保本届毕业生毕业工作有序推进和顺利完成。
(4)对于在毕业工作中玩忽职守、弄虚作假、违规操作的,一经查实,公司将严肃追究有关人员和教学点负责人的责任。
英国365公司官网
英国365公司官网
2024年12月3日

